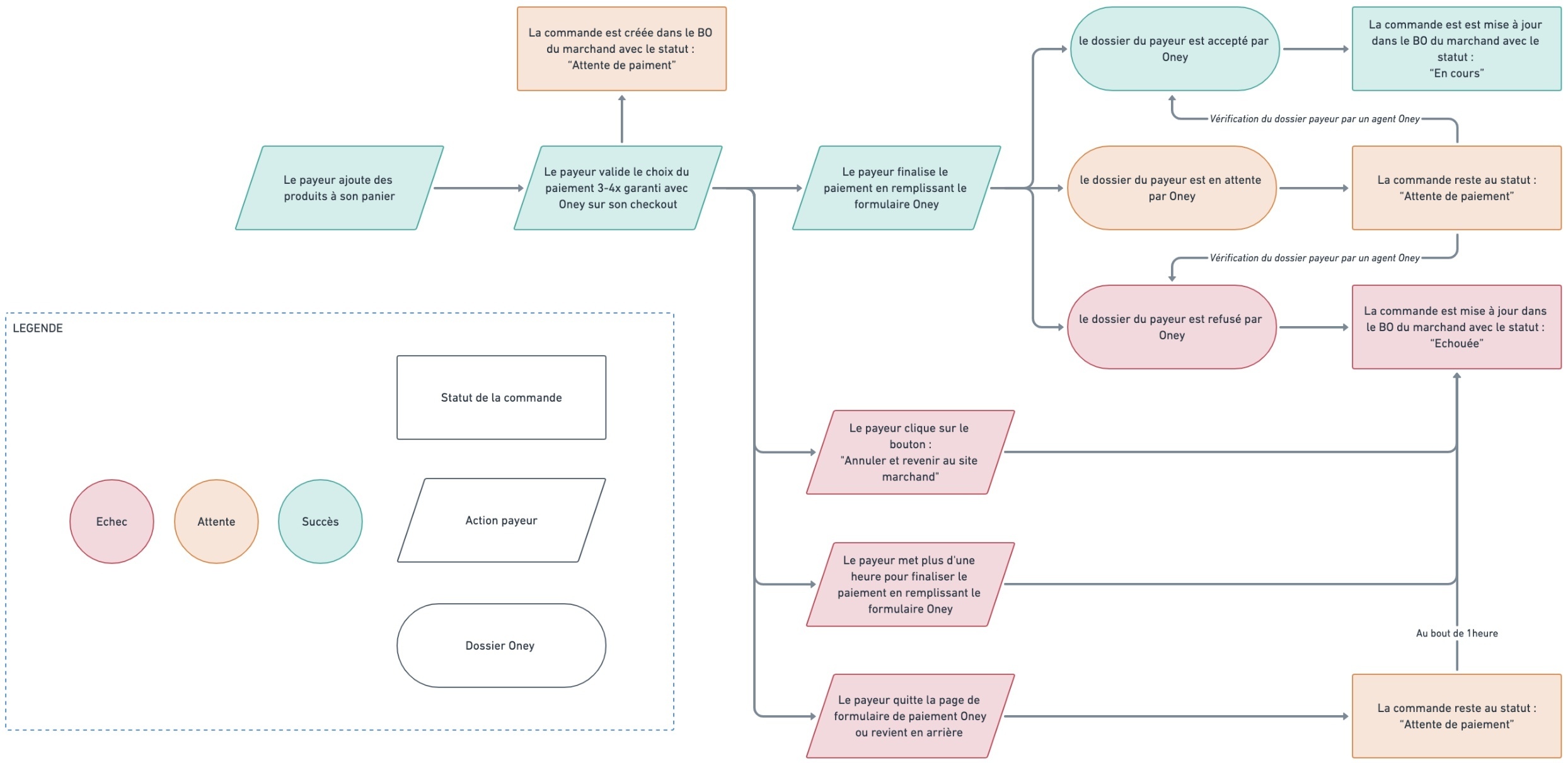
La fonctionnalité PayPlug qui vous permet de proposer le 3x 4x Oney à vos clients s'appelle le PayLater.
- Comment bénéficier de la fonctionnalité ?
- Comment activer le 3x 4x Oney depuis votre back-office WooCommerce ?
- Présentation du 3x 4x Oney sur la boutique
Comment bénéficier de la fonctionnalité ?
Afin de bénéficier de cette fonctionnalité sur le CMS WooCommerce, il est nécessaire de respecter les prérequis suivants :
- être titulaire d'un compte PayPlug activé ;
- avoir soumis une demande pour le "PayLater" depuis notre portail ;
- avoir installé et connecté le module PayPlug pour WooCommerce.
Comment activer le 3x 4x Oney depuis votre back-office WooCommerce ?
Une fois ces prérequis en place, vous devez suivre les étapes suivantes :
- rendez-vous dans le menu "Extensions" > "Extensions installées" de votre WordPress ;
- cliquez sur l'option "Réglages" du champ "PayPlug pour WooCommerce (Officiel)";
- depuis le champ "Paiement fractionné Oney", cochez la case "Activer".
Présentation du 3x 4x Oney sur la boutique
- Le logo Oney est visible sur les pages Produit et la page Panier. Une popin d'information s'ouvre lorsque l'on clique dessus.
- Concernant les pages Produit, l'affichage du logo Oney est optionnel. Cela peut être réglé depuis la page de configuration u module dans le BO.
- La méthode de paiement "3x 4x Oney" est visible sur la page checkout, dans la même section que le paiement simple PayPlug. Les mensualités sont affichées.
- En cas de montant total en dehors des seuils de 100€ à 3000€, la méthode de paiement sera grisée et un message d'information explique la raison.