I - Come integrare il pagamento rateale su PrestaShop 1.7?
II - Come configurare Oney?
◦ 1) Introduzione
◦ 2) Tappa fondamentale per la configurazione: le CGV
III - Presentazione di Oney sul tuo negozio online
◦ 1) Pagina prodotto
◦ 2) Pagina carrello
◦ 3) Pagina check-out
◦ 4) Pagina di pagamento Oney
IV - Guida all’integrazione tecnica
◦ 1) Pagina prodotto
◦ 2) Pagina carrello
◦ 3) Pagina check-out
V - Impostazioni avanzate Oney
◦ 1) Presentazione
◦ 2) Guida all’integrazione tecnica della modalità avanzata
VI - Visualizzazione dello stato dell’ordine nel back-office PrestaShop
◦ 1) Funzionamento dello stato nella versione 2.29 o precedente
◦ 2) Funzionamento dello stato nella versione 2.31 o superiore
I – Come integrare il pagamento rateale su PrestaShop 1.7?
• Il pagamento rateale garantito è già integrato nel modulo Payplug. Non dovrai quindi utilizzare nessun modulo aggiuntivo.
• Ti consigliamo di utilizzare il modulo 3.3.0 o superiore. Questa versione permette di incassare pagamenti in una sola volta o a rate garantiti con Oney. N.B. Per attivare i pagamenti rateali garantiti con Oney senza costi è necessario utilizzare la versione 3.4.0 del modulo.
• È possibile scegliere di attivare solo i pagamenti rateali garantiti.
• Nel seguente articolo ti proponiamo una guida per integrare correttamente il modulo Payplug su PrestaShop 1.7.
• Per conoscere tutte le opportunità offerte da Payplug grazie a Oney, consulta il seguente articolo.
• Puoi anche consultare la documentazione in allegato a questo articolo.
II - Come configurare Oney?
1) Introduzione
Per configurare Oney, dovrai procedere come segue:
• Accedi al menu “Moduli” quindi “Gestione moduli” del tuo back-office PrestaShop.
• Seleziona il modulo Payplug e clicca su “Configura”.
• Il modulo deve essere associato al tuo account Payplug.
• Vai alla sezione “Impostazioni avanzate”.
• Cerca la voce “Attiva i pagamenti rateali con Oney” clicca “Sì”.
• Scegli Oney con o senza costi. (Per saperne di più)
2) Tappa fondamentale per la configurazione: le CGV
Per proporre il pagamento rateale garantito grazie a Payplug, devi:
• accettare le CGV “Oney x Payplug”,
• integrare le CGV Oney al tuo sito web.
In allegato a questo articolo mettiamo a tua disposizione la documentazione relativa alle suddette CGV: “CONDIZIONI GENERALI DI VENDITA ONEY x PAYPLUG”.
III - Presentazione di Oney sul tuo negozio online
1) Pagina prodotto
• Il logo Oney deve essere presente accanto a ogni prodotto venduto sul tuo negozio online.
• Per poter usufruire del servizio Oney, l’importo totale del carrello deve essere almeno pari a 100 euro.
Qualora l’importo minimo non dovesse essere rispettato, il logo Oney sarà grigio (vedi esempio qui sotto).
Se l’importo minimo è raggiunto, il logo Oney sarà verde (vedi esempio qui sotto).
Qualora il logo dovesse essere grigio, cliccando su Oney verrà visualizzato il seguente messaggio: “Per poter pagare con Oney, l’importo del carrello deve essere compreso tra 100 e 3.000 euro.”
Se il logo Oney è verde, in base alla scelta effettuata (pagamento in 3 o 4 rate) si aprirà una finestra pop-up di riepilogo con le seguenti informazioni:
• primo importo;
• riepilogo delle mensilità;
• importo totale;
• costo del finanziamento;
• riepilogo delle condizioni di finanziamento.
La finestra pop-up ha uno scopo puramente informativo e non permette l’accesso al pagamento.
2) Pagina “Carrello”
La finestra pop-up di riepilogo viene visualizzata non appena il prodotto è stato messo nel carrello.
3) Pagina Check-out
Le opzioni di pagamento Oney sono ben presenti sulla pagina di Check-out.
Due sono le opzioni possibili:
• Pagare in 3 rate tramite carta di credito con Oney
• Pagare in 4 rate tramite carta di credito con Oney
Per poter pagare a rate è necessario soddisfare determinati requisiti, in caso contrario il logo Oney sarà grigio (vedi immagine qui sotto).

4) Pagina di pagamento Oney
Dopo aver scelto il pagamento in 3 o 4 rate, il cliente sarà rediretto a una pagina di pagamento gestita da Oney. L’url sarà del tipo https://www.e-payments.oney.com/payments/v1/facilypay/
Il cliente potrà connettersi al proprio account Oney, se ne possiede uno.
In caso contrario, dovrà inserire nell’apposito campo: nome, indirizzo, data e luogo di nascita.
Il cliente dovrà quindi inserire le coordinate della carta di credito e convalidare le CGV Oney.
IV - Guida all’integrazione tecnica
Questa guida all’integrazione è destinata unicamente alle agenzie web e agli sviluppatori.
1) Pagina prodotto
a) Logo Oney non visibile
Contesto
Se il logo Oney non è visualizzato accanto al prezzo dell’articolo, potrebbe trattarsi di un problema di configurazione specifico di PrestaShop, chiamato Hook.
Per ricevere ulteriori informazioni in merito agli Hooks di PrestaShop, accedi alla documentazione ufficiale PrestaShop:
https://devdocs.prestashop.com/1.7/modules/concepts/hooks/
Soluzione
Prima di tutto, verifica se il tuo tema attuale ha cancellato l’hook utilizzato dal modulo Payplug. Controlla quindi il template che rappresenta la pagina prodotto (spesso nel file /themes/nom_de_mon_thème/product.tpl) e cerca la linea qui sotto o aggiungila laddove desideri visualizzare il logo Oney.
{hook h="displayProductPriceBlock" product=$product type="price"}
Se la linea è già presente, devi controllare nelle impostazioni del back office PrestaShop che il modulo Payplug sia agganciato all’hook “displayProductPriceBlock”. Segui questo tutorial:
Se non trovi il modulo “Payplug” come mostrato nel precedente tutorial, devi agganciarlo manualmente.
b) Logo Oney disattivato
Contesto
Se il tuo negozio online utilizza un tema specifico, è possibile che alcuni metodi javascript non siano presi in considerazione. Ciò può avere delle conseguenze sul nostro workflow, in particolare se il prezzo del prodotto è superiore a 100 euro ed è quindi necessario attivare il logo Oney.
Soluzione
Verifica nel file prodotto (/themes/nom_du_theme/js/product.js) che il javascript change event sia stato eseguito sui seguenti component product_quantity_up e product_quantity_down.
Se l’evento non è stato eseguito, bisogna aggiungere le seguenti righe:
$(document).on(‘click’, ‘.product_quantitiy_up’, function(e) {
…
// A la fin de la fonction
$(‘#quantity_wanted’).trigger(‘change’);
})
$(document).on(‘click’, ‘.product_quantitiy_down’, function(e) {
…
// A la fin de la fonction
$(‘#quantity_wanted’).trigger(‘change’);
})
c) La finestra pop-up dello scadenziario è tagliata
Contesto
È possibile che degli elementi vengano visualizzati «sopra» la finestra pop-up, impedendo la corretta visualizzazione delle informazioni in essa contenute.
Soluzione
Modifica il tuo css per diminuire il z-index dei component che occultano la finestra pop-up oppure utilizza l’overflow affinché lo scadenziario venga visualizzato per intero.
Per rendere questa finestra pop-up compatibile con il tuo template, puoi sovrascrivere il css duplicandolo nella cartella themes > default-bootstrap > payplug > front_1_7.css e modificando le proprietà css della classe OneyPopin.
d) Lo scadenziario non è correttamente visualizzato
Contesto
Se lo scadenziario è visualizzato come testo semplice direttamente sulla pagina web, invece di essere all’interno di una finestra pop-up, ciò significa che lo script javascript del nostro modulo non è stato caricato correttamente.
Esempio:
È possibile che si verifichino altri problemi di visualizzazione, specialmente se il tuo negozio sovrascrive il file Payplug.
Soluzione
Se i file front.css e front.js sono stati sovrascritti, ad esempio, bisognerà disattivare l’override per visualizzare correttamente il logo Oney. Successivamente, potrai recuperare la nuova versione di questi file nel nostro modulo ed applicare nuovamente il tuo override.
Consiglio: utilizza il comando “diff” per vedere la differenza tra il file e il file sovrascritto.
Il problema potrebbe anche essere risolto semplicemente svuotando la cache del browser.
2) Pagina carrello
a) Logo Oney fuori posto
Contesto
Il logo Oney dovrebbe essere visualizzato sempre sotto il prezzo, se il tuo tema contiene un css sovrascritto, è possibile che il logo non sia correttamente posizionato.
Soluzione
Dovrai sovrascrivere il file del nostro modulo Payplug in modo da poter personalizzare il layout del logo Oney.
Per sovrascrivere, duplica il file /modules/payplug/views/js/front.js nella cartella themes > default-boostrap > modules > payplug > view > js
Sarai quindi in grado di modificare il codice del nuovo file duplicato accedendo al metodo payplugModule.oney.setCheckout()
b) Logo Oney invisibile
Contesto
Esempio:
Per visualizzare questo visual, il modulo Payplug ha bisogno di un’ubicazione precisa per posizionarsi correttamente.
Nel caso nativo di PrestaShop senza temi e/o modulo di one page check-out, il tuo carrello si presenta così:
In alcuni casi, il tuo carrello potrebbe avere una struttura completamente diversa.
Visto che il carrello è diviso in due parti, il component HTML su cui si basava il modulo Payplug potrebbe essere mancante.
Soluzione
Verifica che nel tuo HTML l’id “total_price” sia ben presente. Altrimenti, inseriscilo nella linea che contiene il prezzo totale del tuo carrello.
3) Pagina check-out
a) Metodo di pagamento Oney non visibile
Soluzione
Le soluzioni possibili in questo caso sono molteplici, provale nell’ordine:
1/ La cache deve essere svuotata: disattiva la cache di PrestaShop
2/ payment.tpl è stato sovrascritto, devi disattivare l’override affinché il nuovo template sia preso in considerazione. Puoi usare il comando "diff" per vedere la differenza tra il template sovrascritto e il nuovo.
3/ nel caso di un multi-negozio, è necessario controllare che il negozio all’interno del quale si verifica il problema stia utilizzando la configurazione Payplug con il metodo di pagamento Oney attivato.
4/ Un modulo di terze parti blocca la visualizzazione di tutti i metodi di pagamento Payplug: verifica se hai un modulo per gestire la visualizzazione dei metodi di pagamento. Se SI, verifica che Payplug sia attivo.
b) Metodo di pagamento Oney non correttamente visualizzato
Contesto
È possibile che i pulsanti PayPlug non siano adatti al tuo tema.
Esempio:
Soluzione
payment.tpl è stato sovrascritto in precedenza, dovrai applicare la tua grafica al nuovo template.
V – Impostazioni avanzate Oney
Le impostazioni avanzate sono destinate alle agenzie web e agli sviluppatori.
1) Presentazione
Ti garantiamo un’integrazione estremamente semplice per questa modalità avanzata. Dovrai semplicemente attivare lo switch della configurazione avanzata dal tuo BO Prestashop e convalidare le modifiche.
In base al design del tuo sito web, l’integrazione della modalità avanzata potrebbe essere compromessa.
Se il tuo sito web usa plugin di checkout, temi o personalizzazioni speciali, consulta la documentazione a piè di pagina.
2) Guida all’integrazione tecnica della modalità avanzata
a) Il metodo di pagamento Oney o lo scadenziario non vengono visualizzati
Contesto
Se usi un modulo One Page Checkout o un tema che modifica la struttura della pagina di check-out, la modalità avanzata potrebbe non essere compatibile.
Soluzione
Ti consigliamo di disattivare la modalità avanzata e di integrare lo scadenziario Oney direttamente nel tuo template HTML per adattarlo al design del tuo sito web.
Ecco l’HTML da aggiungere:
<div class="oneyCta"></div>
Il modulo PayPlug recupererà questo component per riempire il campo di testo con lo scadenziario.
b) Il metodo di pagamento Oney o lo scadenziario non sono correttamente visualizzati
Contesto
Noi di Payplug vogliamo aiutarti ad adattare facilmente la nostra soluzione di pagamento alla struttura del tuo negozio online.
Se la tua pagina di checkout non assomiglia al layout di base, la modalità avanzata potrebbe non adattarsi correttamente:
Soluzione
Ti consigliamo di disattivare la modalità avanzata e di integrare lo scadenziario Oney direttamente nel tuo template HTML per adattarlo al design del tuo sito web.
Ecco l’HTML da aggiungere:
<div class="oneyCta"></div>
Il modulo PayPlug recupererà questo component per riempire il campo di testo con lo scadenziario.
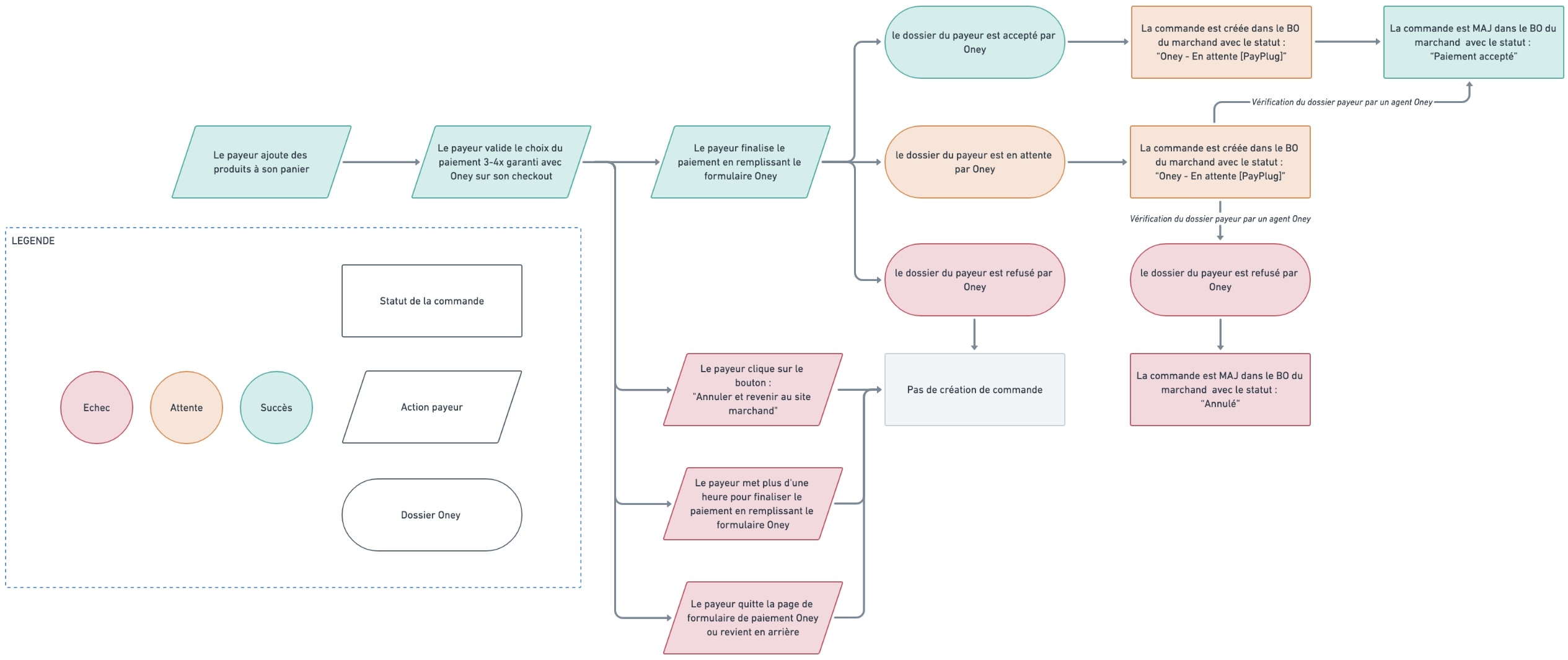
VI - Visualizzazione dello stato dell’ordine nel back-office PrestaShop
1) Funzionamento dello stato nella versione 2.29 o precedente
• Per i pagamenti immediatamente accettati da Oney, lo stato cambia automaticamente in “Pagamento accettato”;
• Per i pagamenti immediatamente rifiutati da Oney, l’ordine non esiste nel BO PrestaShop;
• Per i pagamenti rifiutati dopo attenta analisi del dossier da parte di Oney, lo stato passa da “Oney – In attesa” (durante la fase di analisi del dossier) a “Errore di pagamento”.
• Se il cliente abbandona la pagina o clicca su “Annulla”, l’ordine non esiste nel BO.
2) Funzionamento dello stato nella versione 2.31 o superiore
A partire dalla versione 2.31, il workflow dello stato dell’ordine è stato cambiato. Per quanto riguarda il pagamento rateale con Oney, questa modifica rende più affidabile il percorso di acquisto del cliente, adattandosi meglio alle specificità di PrestaShop.
A partire dalla versione 2.31, non appena il cliente clicca per pagare con Oney, l’ordine è automaticamente creato nel back-office PrestaShop ed è contraddistinto dallo stato “Oney – In attesa [PayPlug]”.
In concreto, ciò significa che un ordine è visibile nel tuo back-office PrestaShop, anche in caso di abbandono della pagina, cancellazione o rifiuto immediato del dossier da parte di Oney.
Azioni possibili da parte del cliente:
a. Il cliente effettua il pagamento
Più soluzioni possibili:
• Il pagamento è immediatamente accettato da Oney. Nel back-office PrestaShop, lo stato dell’ordine è “Pagamento accettato”.
• Il pagamento è immediatamente rifiutato da Oney. Nel back-office PrestaShop, lo stato dell’ordine è “Errore di pagamento”.
• Oney sta verificando il dossier. Lo stato dell’ordine è “Oney – In attesa [PayPlug]”. La verifica del dossier può richiedere 48 ore. In seguito lo stato sarà “Pagamento accettato” (dossier di finanziamento accettato) o “Errore di pagamento” (dossier di finanziamento rifiutato).
b. Il cliente clicca su “Annulla”
Il cliente è rediretto sul sito dell’esercente e lo stato dell’ordine è “Annullato”.
c. Inattività del cliente
Il cliente resta sulla pagina di pagamento senza fare nulla, torna indietro o chiude la pagina senza cliccare su “Annulla”. Dopo un’ora di inattività, l’ordine è automaticamente “Annullato”.